Back to Portfolio Microgravity Systems | On Hold

Project Manager + Mechanical Engineer

ESA REXUS Taylor-Couette Flow

This proposal explores a Taylor-Couette flow experiment for microgravity, using a contactless electromagnetically induced inner rotor inside a sealed transparent test section. The scientific aim is to study instability onset, torque response, and flow visualization in a cleaner environment than is possible in typical ground testing.

The first application cycle is complete. The project is currently on hold while the team strengthens the concept for the June 2026 REXUS/BEXUS application cycle.

Role Project management, mechanical design, and proposal coordination
Team Nine-person multidisciplinary student team at Warsaw University of Technology
Experiment Taylor-Couette instability observation in high-quality microgravity
Workstreams CAD, electronics architecture, requirements, risk, and sequencing

Scientific Objective

The proposal aimed to measure the critical Reynolds number for the transition from laminar flow to Taylor vortices, track torque response as rotation rate changes, and visualize the onset of instability in a microgravity environment with reduced buoyancy effects.

Why a Sounding Rocket

The application argued that drop towers are too short and parabolic flights too noisy for this experiment. A REXUS flight offers the longer, cleaner microgravity window needed for the flow to spin up, stabilize, and transition in a meaningful way.

My Contribution

I supported project management, mechanical design, systems planning, and proposal structure. That included building credible hardware representations, helping align interfaces across subsystems, and turning a fluid mechanics idea into an organized flight concept.

Engineering Work

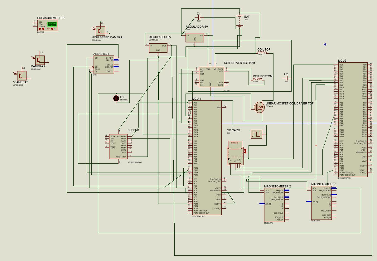
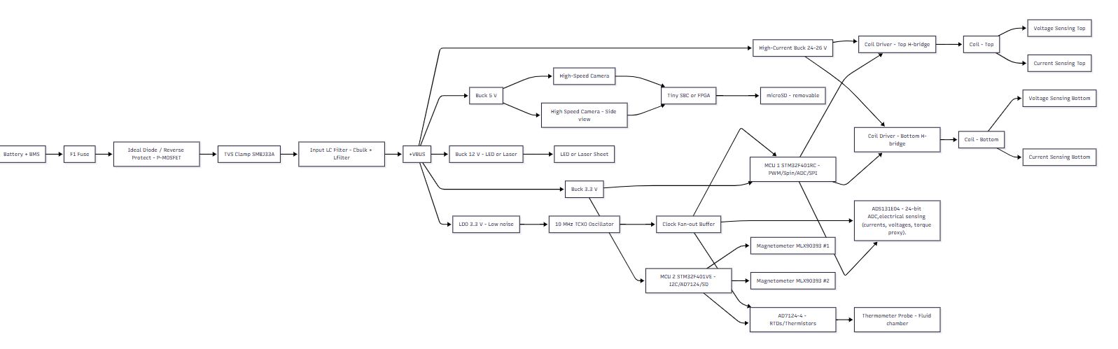
Produced full conceptual design of the experiment structure and concentric-cylinder assembly in CATIA V5 and NX, with 2D/3D drawings to ESA mechanical interface standards. Developed MATLAB models of the electromagnetic induction drive to optimize rotational speed, torque, and power budget for microgravity operation.

Experiment Concept

Contactless electromagnetic drive for Taylor-Couette flow in microgravity.

The experiment concept uses a contactless electromagnetically driven inner cylinder inside a sealed Taylor-Couette chamber filled with optically clear silicone oil and seeded tracer particles. High-speed video, current and voltage measurements, rotor speed estimation, and internal thermal data would be collected during the microgravity window to identify instability onset and support post-flight flow analysis.

From a systems standpoint, the project combined mechanical packaging, induction-drive thinking, electronics planning, data handling, risk management, and mission sequencing into one student-built proposal. The current pause is a holding point, not the end of the concept.

Project Media

Team context, CAD work, and systems architecture.